移至網頁之主要內容區位置
::: 臺北市內湖區新湖國民小學

公告訊息

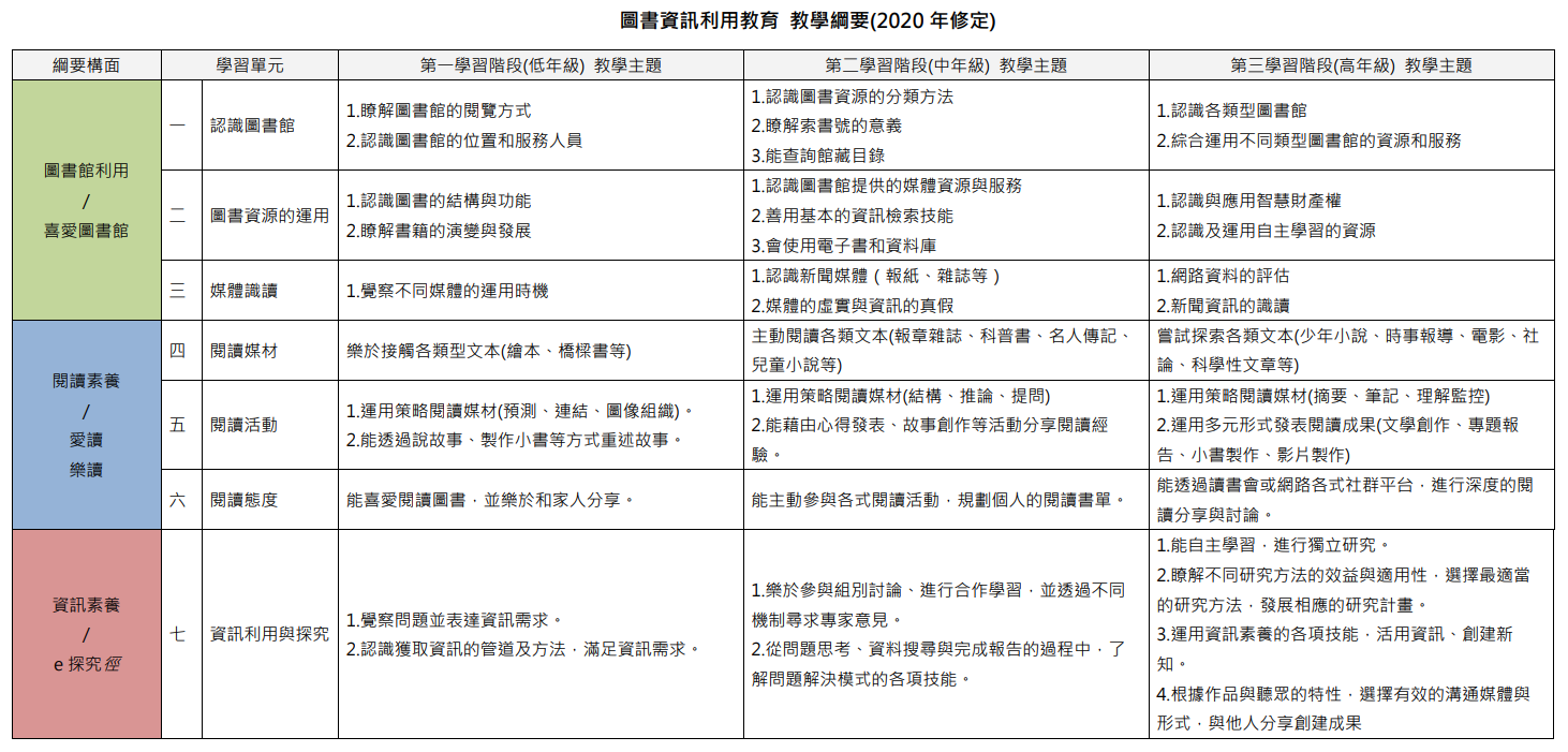
圖書資訊利用教育綱要(2020版)

{{ $t('FEZ002') }} 教務處|

圖資綱要(另開新視窗)



{{ $t('FEZ003') }} Invalid date

{{ $t('FEZ004') }} 2023-11-24|

{{ $t('FEZ005') }} 357|